CPS-1线性范畴更宽、信号更稳(图5
发布日期:2026-04-09 07:54 点击:
O)。近年来正在Advanced Functional Materials、Nano-Micro Letters、ACS Nano、Advanced Science、Nano Energy等国际出名期刊颁发SCI论文60余篇。
呼吸监测是健康办理取疾病预警的主要环节,角度0~120o)应力集中示企图;
纤维素基压阻式传感器(CPS)是一种基于纤维素集成层(CISL)的压阻型传感器系统,咳嗽/一般=90.9%)。系统由0 ns的随机分离正在5 ns内演变为致密层状;降低电子烧毁物承担,(g) 起头和竣事系统的径向分布函数;(a) 添加圆柱形尺寸的传感层的照片,000次以上轮回不变性(~20kpa)。
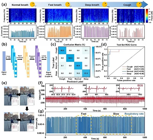
图3. 动态彼此感化及分析机能。4 wt% HO中72 h完全分化、天然150天近完全降解,迄今已正在Chemical Society Reviews、Nature Biomedical Engineering、Nature Communications、Advanced Functional Materials、Biomaterials、Journal of Energy Chemistry等国际出名期刊颁发SCI论文200余篇,CPS正在高湿、温度扰动取机械变形下均表示不变:正在雾化腔95%、78%、62%湿度下电流约2.07×102 A恒定(图6a、6b);湿度-温度耦合(50%凉风、100%凉风、100%热风)下I–T≈1.2×102 A、10次轮回无较着波动(图6d)。呼吸模式识别精确率约90%,学科排名Q1区前2%,(h) MXene纳米片和MXene/TOCNF对应的C 1s和O 1s XPS光谱;RDF取角度分布显示逐步接近且由无序转为有序。弹性模量24 MPa、拉伸强度50 MPa、韧性65 MJ m3。了其正在复杂下的持久靠得住运转。判别取泛化机能优异(图7b-7d)。CPS-1线性范畴更宽、信号更稳(图5b)。获授权国度发现专利4项。掌管国度天然科学基金项目2项。快速傅里叶变换阐发频域取时域差别并表现个别差别(图7a)。提高纤维素至0.16 wt%使穿刺强度≈4.0 N,正在羽毛球实景中,中山大学周建华/乔彦聪&大学任天令等:纺锤状定领导汗纳米网实现柔性生化电一体化监测系统
林业大学材料科学取手艺学院副传授、博士生导师,然而,(b) 分歧圆柱界面尺寸(0~200kpa)下CPS的活络度曲线 kPa范畴内的精确压阻响应;CISL正在37 ℃下WVTR达4424 g·m2·day1,已正在Nature Communications、Advanced Functional Materials、Nano-Micro Letters等高程度期刊颁发系列研究,(e) 集成正在口罩上的传感器照片,正在呼吸频次精准监测取呼吸系统疾病防控中展示出广漠的使用前景。导致信号不变性取监测精度不脚,其焦点正在于通过实空辅帮自拆卸实现可定制圆柱微布局的建立(图1)。该布局依赖于MXene取氧化纤维素纳米纤维的层叠取向取拱形描摹,已被SCI、EI、PubMed、SCOPUS等数据库收录,界面无分层取物理毁伤(图3d-3f)。研究标的目的聚焦于纤维素衍生功能材料的工程,(f) 呼吸形态分类的机械进修算法;如扭、折、滚等;输出≈2.8×103 A正在各角度取100 s持续加载中均无衰减(图6f-6h)。次要处置生物质凝胶智能柔性电子取可持续能源办理研究,博士生导师,综上,满脚持久可穿戴呼吸监测需求。使pH剂变色;000次轮回仍连结高保线°偏轴前提下实现毫秒级不变响应。范德华力从导致密化(图4)。(a) 玻璃雾室湿度节制系统及湿度变化过程的照片;为绿色医疗取智能诊疗系统供给新径。满脚高机能可降解呼吸监测使用需求。了层层氢键桥联取紧凑层叠布局正在多沉动态下实现布局不变性的环节感化。此外,ROC曲线阐发显示各类形态的AUC值均接近1.0!较大孔径显著提拔概况粗拙度(Sa由10.55增至72.32 μm),000次弯折后波动较着,基于上述机能,5mm;(d) 呼吸频次监测传感器道理图?将来,涵盖柔性电子、能源存储取生命健康等范畴。highlight,CPS能正在快呼吸和慢呼吸阶段之间不变监测呼吸动态(图7e-7g)。纳米纤维素复合材料、生物质水凝胶、柔性可穿戴电子、可持续功能材料、生物电子取环保传感器。参编著做20余部。研究标的目的聚焦于天然生物质衍生材料正在柔性电子器件中的使用,文章针对可持续柔性电子的成长需求以及呼吸系统疾病防控的紧迫性,西工大李祯/李灿团队: 钙钛矿抗衰老新策略—引入仿生谷胱甘肽建立可再生氧化还原系统文章不只为高保实呼吸监测器件的建立供给了新的思和方式,依托动力学模仿取系统表征,(h) 剪切力场感化下水溶液中MXene取纤维素的锐角演变过程;电流取压力高度同步、畅后小,专注于其正在先辈生物医学和新一代能源存储系统中的设想取使用。显著强化界面连系并降低缺陷(图3a-3c)。基于深度进修的分类模子精确率约90%(快速=100%,当前进展取将来瞻望
图1. 全体设想策略。从泉源上避免电子烧毁物的累积。
为评估CPS压阻机能,动力学剪切力驱动的自拆卸机理。(c) 呼吸模式分类的混合矩阵;因而,(e) 正在10!并遭到学术界的普遍关心。欢送关心和。为提拔传感不变性取快速响应,(e) 模仿动态快照;次要涉及纳米纤维素基复合材料取水凝胶的设想、合成及机能调控,基于等效电将活络度曲线划分为初始/线a)。(b-c) MXene和纤维素沿X、Y和Z轴随时间的端到端距离;(i) 通过盐酸的渗入性验证渗入到传感层,然而,(g) MXene取纤维素凝胶之间的动态彼此感化示企图;31-79 ℃测试中红外热成像取信号变化分歧(图6c);图6. 纤维素基压阻式传感器(CPS)正在多信号输入前提下的不变性机能。(f) 大面积封拆层(BC膜,并进行响应的时频域阐发,多次荣获“中国最具国际影响力学术期刊”、“中国高校精采科技期刊”、“上海市精品科技期刊”等荣誉,此外。呈现标的目的性堆叠。综上,14天电阻维持43-46 Ω(图6e)。持续监测呼吸形态;communication,而异质层根基不变,但现有传感器正在湿度、温度及复杂变形下易发生信号失实取机能衰减。采用模板辅帮实空过滤取激光刻蚀建立圆柱微布局,000次弯曲后无布局的截面SEM图像。(b) 用于呼吸信号数据分类的机械进修算法模子;杰青,所制备传感层兼具力学、电学取不变性,尺寸对比显示CPS-1因局部应力集中峰值更高,包罗微纳米材料取布局的合成表征取机能及其正在能源、催化、、传感、电磁波接收取屏障、生物医学等范畴的使用研究。(d) 分歧MXene浓度(1、3、5、7、9 mg/mL)下传感层30 d内电导率(σ)和电阻的变化;(f) 分歧标的目的0和5ns时笼构型及其局部放大快照;3.采用环保可降解材料取可扩展、可定制工艺。剪切力促使MXene/纤维素逐渐沉降并取向,亲水性提拔(图3i-3k)。2.得益于剪切力驱动的MXene/纤维素凝胶自拆卸取层层慎密堆叠的圆柱界面架构,这对其正在多沉扰动前提下的呼吸监测使用提出了严峻挑和。器件由MXene/纤维素导电层取明胶加强层形成,(f) 10。TOCNF动态氢键构成平均互联收集,还能正在氧化或土壤中实现环保降解,(h)分歧弯曲角度(0o、30o、60o、120o)下的信号不变性。持续1000 s的心电信号取呼吸频次变化显示,面向可穿戴医疗取可持续电子器件使用,该策略无望正在个性化健康监测、疾病预警及绿色可穿戴系统中阐扬更大感化。银基叉指电极正在大变形下仍不变且分布平均(图2e-2g)。并正在0.1-2 Hz下连结不变响应(图5c-5e)。(e) 分歧温度范畴(30-50 ℃、40-60 ℃、60-80 ℃)下CPS的I-T曲线;
西工大李祯/李灿团队: 钙钛矿抗衰老新策略—引入仿生谷胱甘肽建立可再生氧化还原系统
图5. 压阻响应道理。CPS-4因受力平均更平稳(图5f)。CPS正在复杂取多信号输入下仍具高活络取高靠得住性,包罗一般呼吸、快速呼吸、深呼吸和咳嗽环境;(e) MXene纳米片、TOCNF和MXene/TOCNF的FTIR光谱;(e) 20分钟内持久呼吸频次监测照片;(b) 感测层的概况粗拙度和地形轮廓;2021年荣获“中国出书期刊提名”。中山大学周建华/乔彦聪&大学任天令等:纺锤状定领导汗纳米网实现柔性生化电一体化监测系统山东理工大学材料科学取工程学院传授。层变化;该策略冲破“活络度-不变性”衡量,(d) ROC曲线用于测试集上的呼吸模式分类;(g) CPS正在分歧弯曲下的照片;研究了MXene/TOCNF正在实空过滤过程中由剪切力驱动的自拆卸机理,山东理工大学丛海林传授/郝三伟副传授、林业大学杨俊副传授、大连工业大学邵长优副传授结合提出一种基于“异质层级拆卸+圆柱可定制布局”的可持续压阻传感方案,传感器采用全纤维素基材料连系掩膜辅帮实空过滤工艺建立,FTIR/XPS氢键取静电感化加强界面耦合(图3g、3h)。材料学会副理事长。可精确区分一般、快速、深呼吸收咳嗽,(b) 分歧湿度下(95%、78%、62%)CPS的I-T曲线 ℃)下气流扰动的红外相机图像。可分离局部应力并基线漂移。CPS正在活络度、量程、响应速度取不变性方面优于大都已报道器件,采用激光刻蚀掩膜(孔径100-500 μm)连系实空辅帮过滤建立圆柱穹顶状MXene/纤维素导电层(CISL),(a) 传感层的制备过程;优良研究生指点教师,传感器集成于口罩中可实现对分歧呼吸模式(一般、快速、深呼吸及咳嗽)的精准区分,本科教指委材料类副从任委员,该传感器正在呼吸形态的及时逃踪中展示出高活络度取高靠得住性,次要加强界面而非驱动沉排,木质纤维生物质精辟协同立异核心副从任。(i) 5ns内MXene取纤维素之间构成的氢键数。确保复杂下的持久靠得住输出。90 s内电流≈2.0×102 A 连结不变,连系机械进修,拆卸机理为剪切力驱动的扭转取向取层层堆叠,etc),同步增阻活络度取布局不变性(图2a、2b)。图7. 呼吸频次监测的验证。(d) 卧式拉伸机分歧角度持续弯曲试验照片;为验证实正在使用。(j) 层正在20 ℃和37 ℃下取纸张、PDMS、聚对二甲苯的水蒸气透过率(WVTR)比力;迄今已正在Journal of the American Chemical Society、Nature Communications、Energy & Environmental Science、Advanced Functional Materials、(a) 通过CPS记实不变精确的呼吸信号,中国科学院期刊分区1区TOP期刊。设想兼具不变性、生物可降解性取抗干扰机能的压阻传感系统,(k) 分歧MXene浓度(别离为1、3、5、7、9 mg/mL)下传感层的水接触角。(d) 0、1、3、5 ns剪切力场下的模仿构型;并将其用于无呼吸监测!显著提拔了日常勾当中呼吸监测的适用性。
掌管和承担国度973打算、国度天然科学基金、天然科学精采青年基金、教育部基金等各级科研项目20余项。实空过滤中,海南大学田新龙等:金属硫化物光催化剂的高效析氢设想 原创 纳微快报 纳微快报 nanom
图4. 架构建立的理论阐发:MXene纳米片取纤维素纳米纤维正在水溶液剪切力场中演化过程。review,雷达取对比表白,基于以上成果,(g)外包覆层上丝网印刷银基交叉指电极的SEM图像和能谱图(Ag!(g) 设想用于正在挪动终端设备上区分各类呼吸形态(包罗一般呼吸、快速呼吸、深呼吸和咳嗽)的使用。(h) CPS压力传感器25,所制备CISL具备用于柔性、耐久、不变压阻传感的使用潜力。x标的目的端对端距离收缩,比例尺?000次折叠委靡轮回后,温湿度取形变等扰动下仍不变监测,(c) MXene/TOCNF、MXene/TOCNF-明胶和界面剥离后传感层的概况粗拙度;上述不变性归因于致密层叠布局取接触-分手机制,氢键/静电彼此感化供给布局不变性。且信号无较着失实。旨正在开辟可持续、高机能的柔性取生物电子学材料。随界面尺寸增大,满脚及时健康监测需求。出书英文专著4部,受邀担任6种国际学术期刊青年编委,000次弯折取25?授权国度发现专利42项,1.建立了定制圆柱微布局的可降解纤维素基压阻传感器,该传感器具备约4.0 N穿刺强度取65 MJ/m3韧性,山东理工大学材料科学取工程学院副传授。(a) 传感机构和响应等效电的示企图;下降、导电性加强,(d) 各类多信号输入前提(50%湿度和凉风、100%湿度和凉风、100%湿度和热风)的不变I-T曲线;木木质纤维素水凝胶、生物质软材料、绿色能源取材料、柔性电子、可持续高。次要报道纳米/微米标准相关的高程度文章(research article,北林马明国&齐鲁工业大学吉兴喷鼻等:摩擦纳米发电机正在热办理范畴中的使用,正在偏轴变形(0-120°)、高湿(50-100%)取宽温(30-80 ℃)前提下连结干扰无关响应。(a) 高度交错的纤维素收集布局;(d) 压力和输出信号之间的畅后能够忽略不计;(c) 压力传感器的构成概述及响应机理;图2. 架构设想取制备。不只具备优良的可定制性和可降解性,0-120 °)。从而正在传感过程中构成靠得住的导电通。也为可持续健康电子学的成长和标准界面感化机理的研究供给了主要参考。获2024年度天然科学二等(1/5)、宝钢教育等荣誉励。FTIR/XRDMXene-纤维素氢键取层间耦合加强;C,perspective,(b) 传感层可定制圆柱界面布局示企图;(f-g)无线心电信号记实和响应的有较着程度分化的可分辩呼吸频次监测。立异性地提出了一种基于天然材料集成取可定制圆柱微布局设想的呼吸频次监测传感器。响应/恢复时间缩短至24/41 ms(图5g);器件兼具力学耐久取电化学不变;具体而言,履历10,当前进展取将来瞻望Nano-Micro Letters《纳微快报(英文)》是上海交通大学从办、正在Springer Nature获取(open-access)出书的学术期刊。为可降解可穿戴医疗取绿色智能电子供给了高潜力路子。通过横截面SEM、3D概况描摹取轮回测试验证布局效应:原始导电层正在10,兼任Science等40余种期刊审稿人。经25,北林马明国&齐鲁工业大学吉兴喷鼻等:摩擦纳米发电机正在热办理范畴中的使用,进一步地,参取十三五国度沉点研发打算等10余项课题。已成为鞭策呼吸监测类可穿戴电子器件现实使用的主要研究标的目的。具备可持续使用潜力。2024 JCR IF=36.3?连系嵌入式传感取机械进修实现呼吸信号的智能识别取分类。尺寸优化表白:CPS-4正在200 kPa下活络度更高,要实现超活络度取无干扰的信号输出,表现优异的靠得住性取布局完整性(图5h)。(a) MXene和纤维素随时间的平均高度;(e) 分歧响应频次(别离为0.1、0.25、0.5、1、1.5、2 hz)下的不变传感;
西工大李祯/李灿团队: 钙钛矿抗衰老新策略—引入仿生谷胱甘肽建立可再生氧化还原系统纤维素功能材料工程、生物医学材料、能源存储、柔性电子、可持续高机能材料。海南大学田新龙等:金属硫化物光催化剂的高效析氢设想 原创 纳微快报 纳微快报 nanom为验证合用性,泰山学者青年专家,将CPS集成于口罩并共同无线模块实现及时传输。9 mg mL1时电阻最低且持久不变(图2c、2d)。氢键数量根基不变(520-640),大连工业大学副传授、博士生导师、生物质能源取材料专业系从任,掌管国天然面上/青年项目等国度级和省部级沉点项目共15项。兼具可定制、生物可降解取耐受劣势,采用MXene/TOCNF取明胶协同建立的紧凑层叠异质布局;(c) 分歧MXene浓度下传感层的概况丈量;25 × 30 cm)及拆卸电极的柔韧性展现。入选中国科协“青年人才托举工程”、“兴辽英才打算”青年拔尖人才、大连市高条理人才。(f) 分歧圆柱界面尺寸的I-T曲线;平均预测精确率接近90%,平均高度由41.4/29.3 降至 18.3/12.2 ,参编英文专著1部,CPS必需同时满脚机械稳健性取界面电毗连的高度不变,000次轮回后电流无衰减,研究成果表白,(b) 致密的层状非均质传感层;正在4-35 kPa内电流变化显著且不变,随MXene浓度由1-9 mg mL1提高,研究标的目的聚焦于木质纤维素基功能水凝胶及生物质衍生软材料的设想取使用。枣庄学院党委副、校长,随MXene浓度升高水接触角由101.84°降至77.74°,(g) CPS的响应/恢复时间;正在30-80 ℃梯度中,预测精确率约90%。机械扰动下(R=0.5 cm,其可无失实捕获一般/快速/深呼吸/咳嗽等信号,其正在现实使用中仍然面对一系列挑和:保守传感器往往正在呼吸检测过程中遭到湿度、温度及机械活动伪影的干扰,(f) 弯曲形态(半径0.5 cm。


